Quy trình sản xuất ngũ cốc là quá trình điều chế từ các hạt ngũ cốc hay lúa mì sau khi tiệt trùng trải qua công đoạn sơ chế, sấy trộn để cho ra thành phẩm. Bột ngũ cốc một đồ ăn không gì xa lạ với chúng ta với hàm lượng dinh dưỡng cao bổ sung cho sức khỏe, đặc biệt là dành cho chị em phụ nữ với mong muốn kìm hãm cân năng, bổ sung khí huyết và chất dinh dưỡng. Loại bột này là sự kết tinh và của nhiều loại cung cấp dinh dưỡng cho cơ thể giúp tăng cường sức khỏe, hỗ trợ canxi cho xương. Bạn đang tò mò về quy trình sản xuất đang được sử dụng hay không? Thanhhangmilk cũng là nhà máy sản xuất sữa và gia công sữa bột chất lượng, vậy nên nếu bạn muốn biết về cách quy trình sản xuất hãy cùng Thanhhangmilk tìm hiểu về toàn bộ quy trình sản xuất qua nội dung dưới đây.

Hình ảnh nhà máy sản xuất ngũ cốc và sữa tại Thanhhangmilk
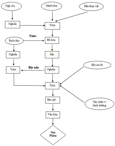
Quy trình công nghệ sản xuất bột ngũ cốc dinh dưỡng

Hạt ngũ cốc được kiểm tra kỹ càng và tiệt trùng trước khi đưa vào sản xuất. Thông thường ngũ cốc nguyên hạt người ta thường sử dụng các con lăn kim loại lớn để loại bỏ các mặt cám phía ngoài rồi sau đó có thể được nghiền mịn thành dạng bột.
Bột kiều mạch ngô là một dạng ngũ cốc nguyên hạt hay hạt một phần được đem trộn với các loại vật liệu phụ gia khác như vitamin, khoáng chất, chất ngọt, muối cùng với nước trong nồi áp suất lớn. Chúng được nấu chin hoàn toàn với thời gian, nhiệt độ và tốc độ đảo khác nhau.
Sau khi ngũ cốc được làm chin chúng được người ta chuyển tới một băng tải sau đó đưa tới lò sấy khô. Sau đó sẽ có một công đoạn kiểm tra xem có còn đủ nước trong chúng để sau đó có thể định hình được hạt ngũ cốc.
Nếu như ngũ cốc không phải là loại được sử dụng mà là các loại bột thì nó sẽ được nấu chin trong một máy đun. Loại thiết bị này bao gồm 1 cây vít dài trong thùng nóng. Sử dụng công nghệ đảo trộn các loại hương liệu trên thông qua máy đun nấu và chúng được trộn lẫn với nhau. Sau đó bạn sẽ đạt được dạng bột nấu chín nổi lên và một con dao quay cắt thành bột viên rồi các dạng viên nén này sẽ được xử lý tương tự như các loại ngũ cốc sau khi được nấu chín.
Sau khi được nấu xong sẽ được để nguội sau vài giờ và kiểm tra lại độ ẩm gạo của mỗi hạt.Dưới áp lực của các con lăn các mảnh vỡ loại bỏ và nướng chúng đến một màu sắc mà bạn mong muốn. Thay vì các loại ngũ cốc nấu chín bạn có thể sử dụng các mảnh đã được tách ra để tạo viên ép.
Bằng cách làm căng trong lò, thông thường được sử dụng từ gạo. Gạo sau khi được nấu chín sau đó làm nguội và sấy khô sau đó đưa vào các con lăn kim loại như cách làm vỡ mảnh. Gạo sẽ được sấy khô một lần nữa và đặt trong lò có nhiệt độ cao
Bạn có thể sử dụng gạo hay lúa mì để làm căng phồng ngũ cốc. Các hạt lúa mì không cần phải sàng lọc ban đầu nhưng bạn cần loại bỏ lớp cám của nó. Bạn cũng có thể ngâm chúng trong nước muối.
Lúa mì cũng có thể sử dụng làm ngũ cốc sợi, chúng được nấu chín cho nước sôi với mục đích làm cho các hạt lúa mì ướt. Ngũ cốc được nấu chín được đem đi làm lạnh và để nguội lại sau đó chúng được đưa vào xử lý bằng máy lăn kim loại. Được nấu chín băm nhỏ bơi các bánh rang lược trong máy. Sau đó chúng được cắt nhỏ theo kích thước quy định trước và được nướng trong máy kín tới nhiệt độ nhất định. Sợi của lúa mì sau các khâu này được xử lý tương tự như các dạng viên ép.
Tiến hành trộng đều chúng trong thiết bị phù hợp với các công đoạn như đưa ngũ cốc, mạch nha và dầu thực vật trong thiết bị trộn, bổ sung thêm nước trong quá trình nếu như nguyên liệu không đạt độ ẩm cần thiết, đồng thời kiểm soát nhiệt độ để đạt được thành phẩm như mong muốn khoảng 70 độ C. Thời gian của công đoạn ngày khoảng 15 phút và chúng ta thu được dạng hỗn hợp huyền phù.
Thiết bị sấy trục là loại sấy phổ biến trong việc sản xuất bột ngũ cốc. Sau khi thu được hỗn hợp huyền phù ta đưa vào máy sấy này. Nhiệt độ để sấy rơi vào từ 75-80 độ C. Mục đích để thu được dạng tinh bột đẻ phục vụ cho khâu thành phẩm sau này của sản phẩm. Cuối cùng chúng ta thu được những mảng tấm, có độ ẩm khoảng 5%
Mục đích quá trình nghiền là tạo dạng bột mịn cho sản phẩm. Sau khi thu được thành phẩm từ quá trình sấy chúng ta nghiền các tấm này ra.
Qúa trình này giúp bổ sung hượng liệu và tăng độ đồng đều cho thành phẩm. Đối với bột dinh dưỡng thì quá trình này có bổ sung thêm ruốc thịt đã qua xử lý tiệt trùng, cùng với các loại rau củ quả, vi chất cùng với sữa bộ nhằm tăng thêm dinh dưỡng cho sản phẩm.
Sử dụng các loại bao bì nhựa plastic đã được tráng nhôm. Các loại ngũ cốc hay lúa mì cắt nhỏ rất dễ bị phá hủy trước tác động của độ ẩm hay không khí. Chính vì thế sau khi đóng gói xong chúng sẽ được đặt vào các thùng hay hộp các tông lót bằng nhựa không thấm nước để bảo vệ bột không tiếp xúc với độ ẩm hay không khí.


Hình ảnh sản phẩm ngũ cốc được sản xuất
Bạn có thể mua máy đóng gói tự động ở bên ngoài thị trường, chúng có thể đóng được 40 hộp/ 1 phút. Các hộp được đóng gói vào các thùng carton chia thành 12, 24 hay 36 hộp để vận chuyển.
Ở các đất nước nằm ở phía Nam bán cầu việc trồng cây thô đang được phát triển mạn mẽ. Tại Nam Mỹ, diện tích trồng ngô ở Argentina và Brazil được đánh giá đang ở mức cao kỷ lục bởi giá cả trong nước tăng mạnh, đồng thời thời tiết thuận lợi cũng là yếu tố thúc đẩy sản xuất tại đây. Tại Nam Phi diện tích trồng ngô hiện tại mới chỉ dự kiến đạt được ở mức trên trung bình do người dân mới chỉ được khyến khích tròng trong thời gian gần đây và bởi giá cả ổn định nhưng dự kiến hàng năm sẽ có một lượng giảm nhất định hàng năm.
Mặc dù việc điều chỉnh giảm 2 triệu tấn trong thời gian này nhưng việc số lượng sử dụng trên thế giới năm 2022 dự báo sẽ tăng trưởng đến mức 1.7% so với năm 2021. Cùng với đó việc sử dụng lúa mì đã giảm 1.8 triệu tấn từ tháng 11 xuống 779 triệu tấn do việc sử dụng thức ăn chăn nuôi đã giảm đáng kể ở Liên minh Châu Âu. Tuy nhiên việc sử dụng lúa mì toàn cầu vẫn dự kiến sẽ tăng 2% so với năm 2021 do nhu cầu tiêu thụ thực phẩm và thức ăn chăn nuôi đang tăng mạnh để phục hồi sản xuất sau đại dịch Covid. Dự báo tổng lượng sử dụng ngũ cố thô gần như không thay đổi so với tháng trước với mức sử dụng ngô công nghiệp cao so với các tháng trước đây. Phần lón là do sản xuất ethanol ở Hoa Kỳ tăng nhanh hơn bù đắp ước tính sử dụng thức ăn chăn nuôi thấp hơn cho lúa mạch do nguồn cung thấp hơn và giá cả được đẩy mạnh hơn.
Chính vì thế mà đây là thời điểm thích hợp để phát triển và sản xuất ngũ cốc. Và việc lựa chọn nhà máy phù hợp lại là điều mà bạn băn khoăn thì chúng tôi ở đây sẽ giúp bạn giải đáp vấn đề này.
Rất nhiều doanh nghiệp cung cấp các dịch vụ gia công hay sản xuất bột ngũ cốc hiện nay trên thị trường. Tuy nhiên để có thể lựa chọn được một đơn vị uy tín và có điều kiện tạo ra những sản phẩm chất lượng thì không phải là điều mà ai cũng lựa chọn được một cách dễ dàng. Nhà máy sản xuất Thanhhangmilk là lựa chọn hàng đầu của bạn? Bạn không tin, tôi sẽ lý giải cho bạn vì sao:

- Thanhhangmilk chuyên tư vấn các quá trình và là nơi sản xuất uy tín nhất cả trong lẫn ngoài nước, quý vị cũng có xem về tác dụng của ngũ cốc để biết thêm về các lợi ích của ngũ cốc.
- Mọi thành phẩm sau khi sản xuất đều đảm bảo các tiêu chuẩn chất lượng.
- Nhiều công nghệ sản xuất và quy trình sẽ giúp bạn có thể dễ dàng và nhanh chóng điều chế ra thành phẩm theo ý của bạn.
- Mọi dây chuyền và máy móc sản xuất ngũ cốc được bảo dưỡng và nâng cấp liên tục đảm bảo mang tới chất lượng tốt nhất cho sản phẩm của bạn.
- Với quy mô rộng lớn cam kết mang lại sự chính xác đối với các đơn hàng dù lớn hay nhỏ một cách đơn giản và dễ dàng nhất.
- Đội ngũ nhân viền dày dặn kinh nghiệm được đào tạo và kiểm tra một cách nghiệm ngặt định kỳ về thực phẩm.
Trên là toàn bộ quy trình sản xuất ngũ cốc tại Thanhhangmilk mà những tiện ích mà chúng tôi đang có để đảm bảo cho khách hàng. Liên hệ với chúng tôi ngay để được tư vấn rõ nhất về những thông tin liên quan tới sản phẩm và dịch vụ
ĐĂNG KÝ TƯ VẤN NGAY
THÔNG TIN CỦA QUÝ KHÁCH
HOÀN TOÀN BẢO MẬT


Thanhhangmilk được thành lập năm 2008 là đơn vị hàng đầu trong lĩnh vực tư vấn công thức, sản xuất thực phẩm chức năng, thực phẩm bảo vệ sức khỏe, mỹ phẩm và đặc biệt là SỮA BỘT. Thanhhangmilk là đơn vị sản xuất uy tín và là đối tác tin cậy của các doanh nghiệp kinh doanh và phân phối sản phẩm tại Việt Nam và thế giới. Với nhà máy được trang bị dây truyền hiện đại và có diện tích hơn 7000 m2, cùng với đội ngũ nhân sự có trình độ chuyên môn cao, hệ thống kiểm soát chất lượng chặt chẽ, chúng tôi tự tin đáp ứng được mọi nhu cầu của khách hàng.
Với tôn chỉ: “chất lượng sản phẩm – tạo dựng thành công”, tập thể cán bộ công nhân viên tại Thanhhangmilk luôn nỗ lực nghiên cứu, sản xuất ra những sản phẩm có chất lượng cao, phục vụ nhu cầu sức khỏe con người, đem đến cho khách hàng sự hài lòng cao nhất khi hợp tác với chúng tôi.
Hiện nay, nhà máy Thanhhangmilk đang áp dụng các tiêu chuẩn quản lý chất lương như: Iso 22000:2018 , tiêu chuẩn GMP TPBVSK và phòng kiểm nghiệm đạt tiêu chuẩn: 17025. Việc này sẽ giúp cho mỗi sản phẩm sản xuất tại nhà máy đều đạt tiêu chuẩn chất lượng như đã công bố với cơ quan quản lý.